Exp Hematol Oncol丨胡晓霞/曹阳/赵妍敏教授团队合作揭示来特莫韦时代EBV感染与免疫重建新风险

血液时讯 发表时间:2025/7/18 16:55:27

近日,上海交通大学医学院附属瑞金医院胡晓霞教授、华中科技大学同济医学院附属同济医院曹阳教授、浙江大学医学院附属第一医院骨髓移植中心赵妍敏教授共同通讯在《Experimental Hematology & Oncology》在线发表题为“Epstein-Barr virus infection followingallogeneic hematopoietic stem cell transplantation in the era of letermovir for cytomegalovirus prophylaxis”的研究论文,研究发现尽管来特莫韦显著降低了CMV感染发生率,但其使用与移植后PTLD风险升高密切相关,或通过抑制CD8+T细胞的早期免疫重建,影响机体对EBV再激活的控制能力。
 

 

研究背景

 

EB病毒(EBV)再激活在异基因造血干细胞移植(allo-HCT)受者中的发生率为19.6%-65.0%,且与移植后淋巴组织增生性疾病(PTLD)密切相关。来特莫韦是一种有效减少CMV再激活的药物,但其对EBV感染的影响尚不明确。为此,研究团队开展了这项多中心回顾性研究,以评估来特莫韦预防与EBV再激活之间的关系。

 

研究结果

 

在706例allo-HCT受者中,565人符合分析条件(图1A)。根据是否使用来特莫韦分为来特莫韦组(n=284)和对照组(n=281)。来特莫韦的中位用药时间为100天(范围:54-327天)。
 

与对照组相比,来特莫韦显著降低了有临床意义CMV感染(cs-CMVi)的1年累积发生率(25.5% vs. 69.0%,P<0.0001;图1B),并延迟了cs-CMVi的发生时间(中位时间[范围]:104[14-336] vs. 39[13-330]天,P<0.0001)。两组间EBV DNA血症(58.1% vs. 52.7%,P=0.3;图1C)和EBV疾病(6.29% vs. 5.46%,P=0.96;图1D)的1年累积发生率无显著差异。所有EBV疾病(n=21)和PTLD(确诊14例,疑似15例)患者均有前期记录的EBV DNA血症。来特莫韦组PTLD的1年累积发生率显著高于对照组(7.39% vs. 1.80%,P=0.00059;图1E)。多因素Cox回归分析显示,造血干细胞移植合并症指数(HCT-CI)评分≥3、前期EBV DNA血症和来特莫韦使用为PTLD的危险因素(图1F)。

 

 

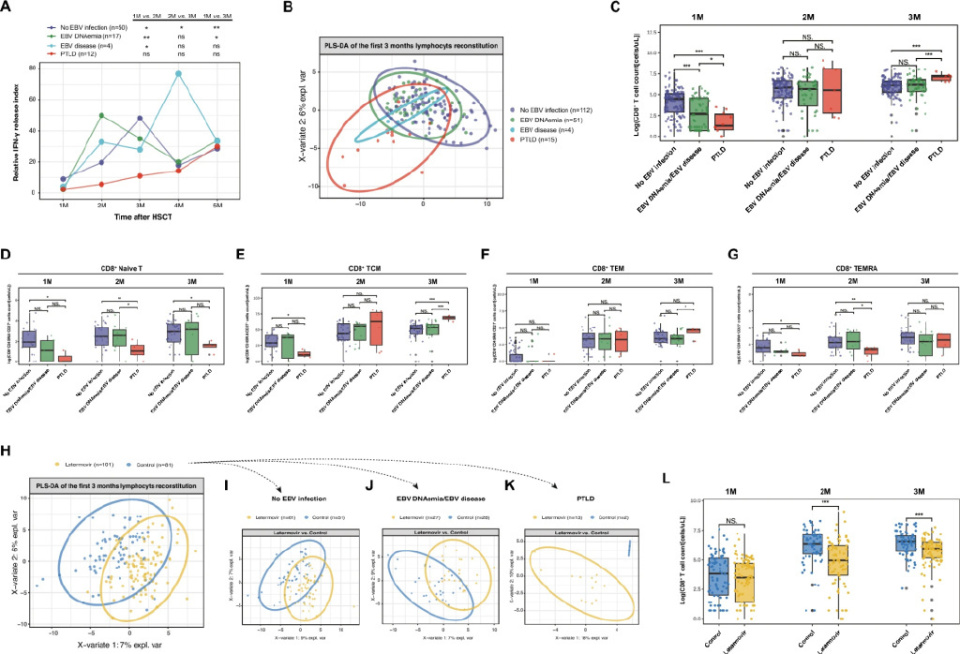
鉴于来特莫韦可能影响移植后免疫重建(IR)过程,研究测定了83例来特莫韦组患者外周血单个核细胞(PBMCs)的IFN-γ释放量以评估抗病毒能力。结果发现,EBV DNA血症或EBV病患者的IFN-γ释放峰值出现更早,但在PTLD患者中持续受损(图2A)。偏最小二乘法判别分析(PLS-DA)显示PTLD患者的淋巴细胞重建模式与其他群体显著不同(图2B),尤其在CD8+ T细胞的恢复方面表现出明显延迟(图2C)。EBV DNA血症与EBV疾病患者在IR动态方面相似。因EBV疾病可评估病例较少(n=4),因此两组合并分析。

 

 

PTLD患者在移植后前三个月内缺乏初始CD8+ T细胞(TN)(图2D)。在第2个月,各组CD8+ T细胞的中央记忆型(TCM)(图2E)和效应记忆型(TEM)(图2F)频率相近,但PTLD患者的终末分化型效应记忆T细胞(TEMRA)明显减少(图2G)。研究推测来特莫韦可能阻碍了某些免疫重建能力较差患者的CD8+ T细胞恢复,进而导致严重EBV感染(即EBV-PTLD)。

 

正如预期,来特莫韦预防显著改变了患者的免疫重建谱(图2H)。其对免疫重建的影响程度,按EBV感染状态递增,包括无EBV感染 < EBV DNA血症/疾病 < PTLD(图2I-K)。多个CD8+ T细胞亚群的恢复也受到延迟。虽然在移植后第1个月内,CD8+ T细胞频率无显著差异,但第2至第3个月来特莫韦组表现出明显的恢复障碍(图2L)。

 

核心发现

 

来特莫韦抑制CD8+ T细胞的早期恢复。PTLD患者的CD8+ TEMRA细胞显著减少,这类细胞具有较弱增殖能力但强效细胞毒性和促炎活性。已有研究表明,CD27+EBV特异性CD8+细胞毒T细胞对控制EBV至关重要。本研究也在来特莫韦相关PTLD患者中观察到两个表达CD27的T细胞亚群(CD8+ TN 和 TCM)在发病前恢复受阻。通常,病毒抗原的暴露可通过TCR依赖和非依赖机制激活TN细胞转化为效应T细胞。因此,来特莫韦可能通过抑制CD8+ TN细胞的早期重建及分化,损害对EBV DNA血症的控制,增加PTLD风险。


 

总结
 

来特莫韦预防与allo-HCT后PTLD的高发密切相关。本研究强调了早期CD8+ T细胞恢复的重要性,该指标或可用于预测来特莫韦时代EBV感染的临床结局。尽管本研究为回顾性研究,未能完全阐明其潜在机制,但希望未来能通过前瞻性队列及转化研究进一步探讨来特莫韦与EBV感染之间的关系。

 

原文链接:

Huang J, Zhou J, Zhang S, et al. Epstein-Barr virus infection following allogeneic hematopoietic stem cell transplantation in the era of letermovir for cytomegalovirus prophylaxis. Exp Hematol Oncol. 2025 May 14;14(1):72. doi: 10.1186/s40164-025-00665-0. PMID: 40369649; PMCID: PMC12079889.

 

专家简介

 

胡晓霞 教授

上海交通大学医学院附属瑞金医院

瑞金医院转化医学中心 医学博士,主任医师,博士生导师

造血干细胞移植的基础和临床研究

中国抗癌协会第六届血液肿瘤专业委员会委员

中国生理学会血液生理学专业委员会委员

上海市杰出青年医学人才

上海市卫生系统优秀学科带头人

上海市卫生系统优秀青年人才

第一作者或通讯作者先后在Blood, JCI, Leukemia, BCJ, JCI insight, AJH等血液学杂志发表论文40余篇

第二完成人获上海市科技进步一等奖

曹阳 教授

华中科技大学同济医学院附属同济医院

华中科技大学同济医学院附属同济医院血液科副教授、主任医师

中华医学会血液学分会白血病淋巴瘤学组组员

中国抗癌协会血液专委会T细胞移植和细胞免疫治疗学组秘书

湖北省抗癌协会血液肿瘤青委会副主任委员

湖北省抗癌协会T细胞移植和细胞免疫治疗学组秘书

主要从事造血干细胞移植和细胞免疫治疗的基础和临床工作。主持国家自然科学基金面上项目,青年基金,教育部重点学科新教师基金,参与科技部973、863支撑计划及国家自然科学基金重点项目等多项研究。在专业领域发表相关论文20余篇,其中以第一作者和通讯作者在国际SCI杂志包括JEM上发表论文数十篇

赵妍敏 教授

浙江大学医学院附属第一医院

医学博士、主任医师、博士生导师、特聘研究员

浙大一院血液骨髓移植中心副主任

中国抗癌协会血液肿瘤专业委员会青年委员

中国医药教育协会造血干细胞移植及细胞治疗专委会委员

浙江省医学院血液学分会青年委员会副主任委员

浙江省免疫学会之江优秀青年学者

浙江大学医学院附属第一医院临床试验血液学专业组秘书

浙江省卫生高层次人才(551人才)

主持国家自然科学基金青年项目1项,面上项目3项,为国家重点研发计划课题骨干

cell transplantation杂志的编委,以第一作者或通讯作者在《Journal of Hematology&Oncology》、《JAMA Network Open》、《American Journal of hematology》发表SCl论文40余篇,多次在ASH、EHA、EBMT、APBMT国际大会上口头发言

作为主要成员获得浙江省科技进步一等奖1项,国家科技进步二等奖1项

版面编辑:张冉   责任编辑:崔沙沙
本内容仅供医学专业人士参考
相关搜索:  血液肿瘤

发表评论

提交评论
  • 相关推荐
  • 学术领域